CAD多段线和矩形有什么区别
时间:2023-08-12 13:39:17  作者:彭老师

CAD多段线和矩形有什么区别?多段线是作为单个对象创建的相互连接的序列直线段或弧线段。快速创建闭合矩形多段线的方法是使用RECTANG命令。

1、多段线是作为单个对象创建的相互连接的序列直线段或弧线段。

CAD多段线和矩形有什么区别第1步

2、使用 PLINE 命令为以下对象创建开放多段线或闭合多段线

  1. 需要具有固定宽度线段的几何图形
  2. 您需要了解总长度的连续路径
  3. 用于地形学地图和等压数据的轮廓素线
  4. 在印刷电路板上的布线图和宽线
  5. 流程图和布管图

3、多段线可以具有恒定宽度,或者可以有不同的起点宽度和端点宽度。指定多段线的第一个点后,可以使用“宽度”选项来指定所有后来创建的线段的宽度。您可以随时更改宽度值,甚至在创建新线段时更改。

CAD多段线和矩形有什么区别第2步

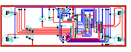
4、以下是印刷电路板的样例,其中的线路是使用宽多段线创建的。接合焊盘是使用 DONUT 命令创建的。

CAD多段线和矩形有什么区别第3步

5、多段线对于每个线段可以有不同的起点宽度和端点宽度,如此处所示:

CAD多段线和矩形有什么区别第4步

6、快速创建闭合矩形多段线的方法是使用 RECTANG 命令(在“命令”窗口输入 REC)。

CAD多段线和矩形有什么区别第5步

7、只需单击矩形的两个对角点即可,如图所示。如果使用此方法,则启用“栅格捕捉”(F9) 以提高精度。

CAD多段线和矩形有什么区别第6步
  
热门
CAD教程:简单教你绘制三维实体机械零件图
CAD2020安装序列号和产品密钥
AutoCAD三维建模教程实例
AutoCAD绘制三维图入门实例教程
cad快捷键命令大全
CAD2021安装序列号和产品密钥
cad2016安装序列号和密钥
cad2018安装序列号和密钥
cad2018怎么调出或隐藏工具栏
cad2014序列号和密钥
CAD2022安装序列号和产品密钥
cad2017安装序列号和密钥